阿里云 11.12 故障原因曝光:访问密钥服务 (Access Key) 异常
针对阿里云 11.12 的重大服务故障, 该公司发给客户的一份「官方故障报告」昨天在网上被广泛流传。

影响范围
1、OSS、OTS、SLS、MNS 等产品的部分服务受到影响,大部分产品如 ECS、RDS、网络等运行不受影响。
2、云产品控制台、管控 API 等功能受到影响。
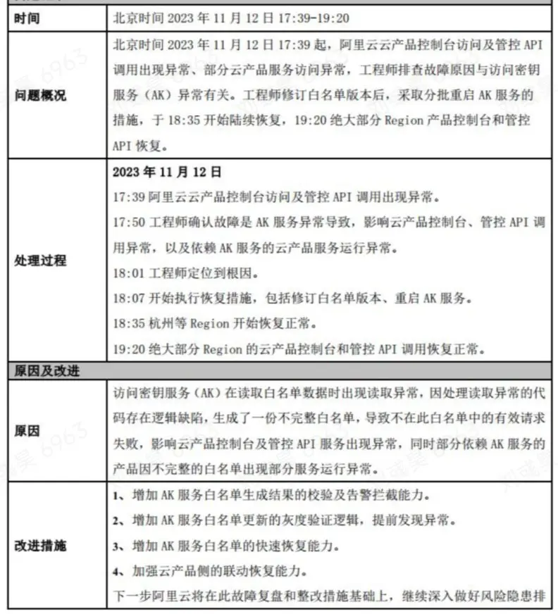
时间
2023 年 11 月 12 日 17:39~19.20,故障时间为 1 小时 41 分。
问题概况
2023 年 11 月 12 日 17:39 起,阿里云云产品控制台访问及管控 API 调用出现异常、部分云产品服务访问异常,工程师排查故障原因与访问密钥服务 (AK) 异常有关。工程师修订白名单版本后,采取分批重启 AK 服务的措施,于 18:35 开始陆续恢复,19:20 绝大部分 Region 产品控制台和管控 API 恢复。
处理过程
17:39:阿里云云产品控制台访问及管控 API 调用出现异常。
17:50:工程师确认故障是 AK 服务异常导致,影响云产品控制台、管控 API 调用异常,以及依赖 AK 服务的云产品服务运行异常。
18:01:工程师定位到根因。
18:07:开始执行恢复措施,包括修订白名单版本、重启 AK 服务。
18:35:杭州等 Region 开始恢复正常。
19:20:绝大部分 Region 的云产品控制台和管控 API 调用恢复正常。
原因
访问密钥服务 (AK)在读取白名单数据时出现读取异常,因处理读取异常的代码存在逻辑缺陷,生成了一份不完整白名单,导致不在此白名单中的有效请求失败,影响云产品控制台及管控 API 服务出现异常,同时部分依赖 AK 服务的产品因不完整的白名单出现部分服务运行异常。
改进措施
1、增加 AK 服务白名单生成结果的校验及告警拦截能力。
2、增加 AK 服务白名单更新的灰度验证逻辑,提前发现异常。
3、增加 AK 服务白名单的快速恢复能力。
4、加强云产品侧的联动恢复能力。

